教育部近日发布关于收看“天宫课堂”的提示,全文如下:
据中国载人航天工程办公室消息,“天宫课堂”第二课定于3月23日15:40在中国空间站开讲,神舟十三号乘组航天员翟志刚、王亚平、叶光富将相互配合进行授课,中央广播电视总台将面向全球进行现场直播。

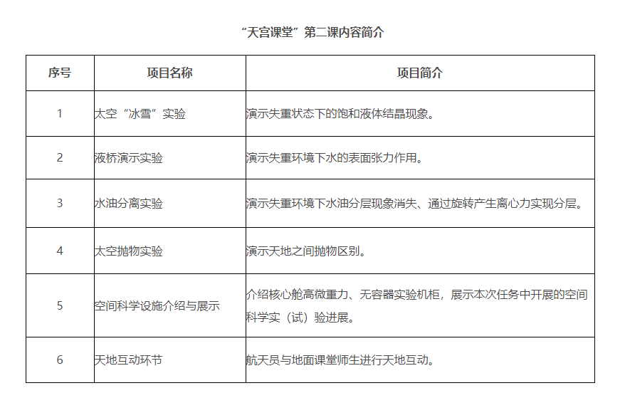
本次太空授课活动继续采取天地对话方式进行,由航天员在轨演示太空“冰雪”实验、液桥演示实验、水油分离实验、太空抛物实验,介绍与展示空间科学设施(授课内容介绍附后),旨在传播普及空间科学知识,激发广大青少年不断追寻“科学梦”、实现“航天梦”的热情。
欢迎广大师生积极收看。

点击图片一起来看“天宫课堂”直播
来源:央视网
编辑:曾斌初
